新着情報
「いきもの共生事業所Ⓡ」認証のお知らせ
2021.02.12
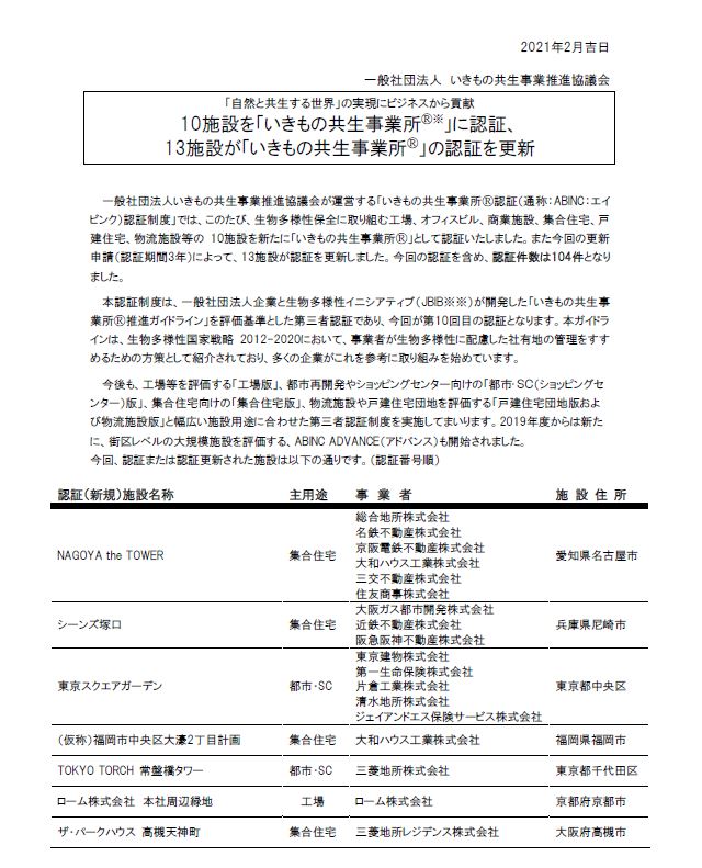
一般社団法人いきもの共生事業推進協議会が運営する「いきもの共生事業所Ⓡ認証(通称:ABINC:エイビンク)認証制度」では、このたび、生物多様性保全に取り組む工場、オフィスビル、商業施設、集合住宅、戸建住宅、物流施設等の 10施設を新たに「いきもの共生事業所Ⓡ」として認証いたしました。また今回の更新申請(認証期間3年)によって、13施設が認証を更新しました。今回の認証を含め、認証件数は104件となりました。

