新着情報

第14回ABINC認証結果のお知らせ
2023.03.09
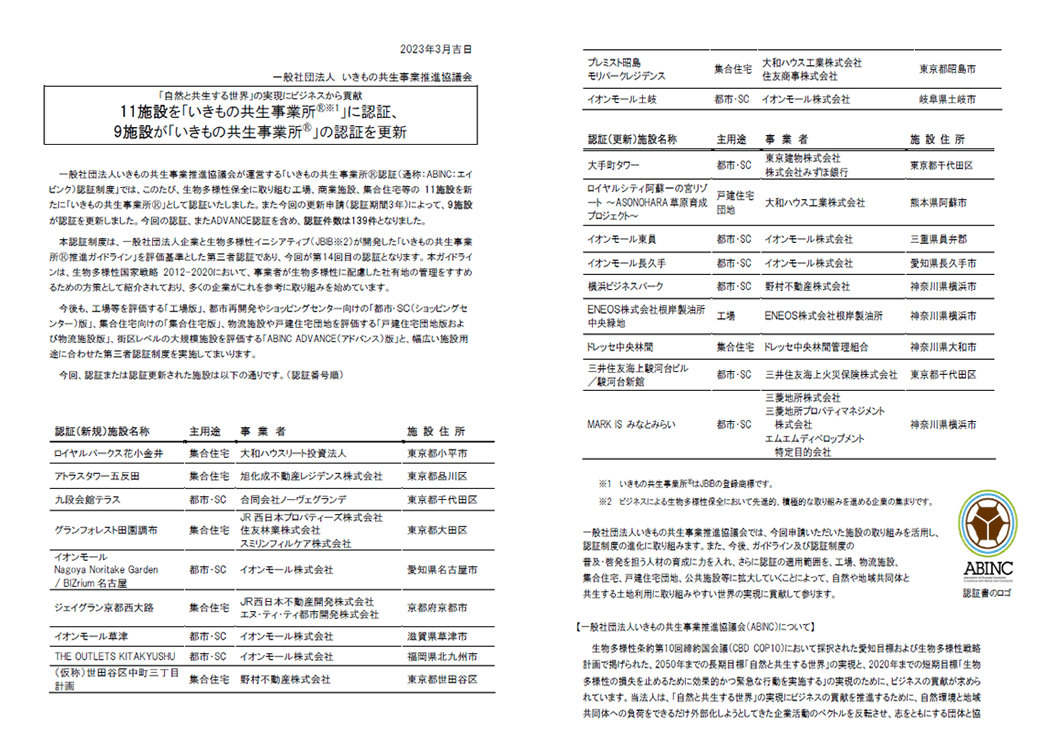
一般社団法人いきもの共生事業推進協議会が運営する「いきもの共生事業所Ⓡ認証(通称:ABINC:エイビンク)認証制度」では、このたび、生物多様性保全に取り組む工場、商業施設、集合住宅等の 11施設を新たに「いきもの共生事業所Ⓡ」として認証いたしました。また今回の更新申請(認証期間3年)によって、9施設が認証を更新しました。今回の認証、またADVANCE認証を含め、認証件数は139件となりました。 本認証制度は、一般社団法人企業と生物多様性イニシアティブ(JBIB※2)が開発した「いきもの共生事業所Ⓡ推進ガイドライン」を評価基準とした第三者認証であり、今回が第14回目の認証となります。

一覧に戻る

PAGE TOP